Accesso a host Proxmox via VPN

Il problema

Nell’ambito delle operazioni di upgrade del mio homelab sono alle prese con l’installazione di Proxmox 9 su di un NAS. Vorrei che l’host fosse raggiungibile al di fuori della rete domestica per poterlo amministrare da remoto. Attualmente, tutti i servizi dell’homelab sono dietro un tunnel VPN wireguard il cui servizio è installato su un VPS. La mia prima idea è stata quindi quella di connettere il NAS alla VPN in modo da renderlo raggiungibile dall’esterno. Tuttavia, l’installazione di wireguard-tools direttamente sull’host proxmox non funziona out-of-the-box (wg-quick lamenta l’assenza del comando resolvconf) e a questo punto mi sto chiedendo se sto seguendo la strada giusta. E’ raccomandata l’installazione del client wireguard sull’host? Forse dovrei procedere alla creazione di una VM dedicata allo scopo? Sto sbagliando completamente architettura? Vi ringrazio per qualunque suggerimento vorrete darmi!

fai un disegno dei tuoi servizi, così capiamo meglio. Attualmente il tuo homelab gira su una VPS?

come ti dicevo, io toccherei il sistema operativo del hypervisor il meno possibile.

Concordo con @g5pw , dedicherei una VM per tale scopo. Per la VPN, se vuoi fare stretching di VLAN or routed services userei VxLAN piuttosto che GRE (anche se, parlando di internet, l’MTU effettiva si abbassa). Diciamo che seguendo l’esempio degli audiofili degli anni 80/90 e della loro passione nell’impianto stereo c’era un componente per ogni funzione e non quelle cose aggregate per inesperti :slight_smile:

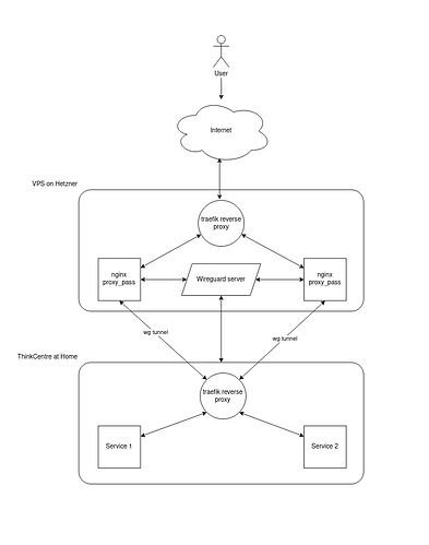
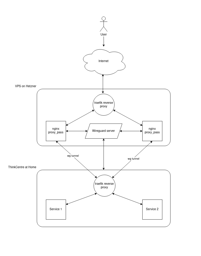
Descrizione dell’architettura

Il server Wireguard è sul VPS. La richiesta dell’utente arriva al reverse proxy Traefik sul VPS che la instrada verso un container nginx collegato in VPN. Il container fa un proxy_pass verso il nodo domestico, anche esso collegato alla VPN sul VPS. Il reverse proxy Traefik sul ThinkCentre instrada finalmente la richiesta verso l’effettivo servizio che gira sul nodo domestico.